SEARCH 

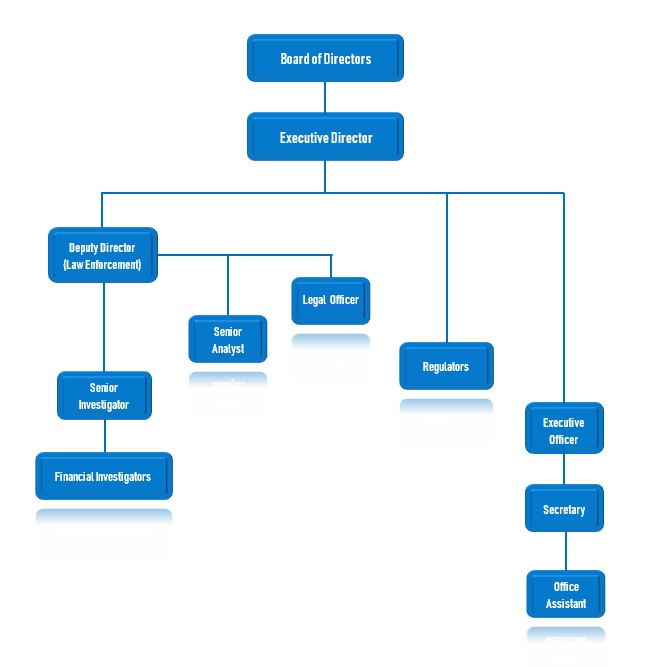
Organisational Structure

All news

Financial Intelligence Authority - Latest News

Most popular content